上海質諾自動化科技有限公司成立于[具體成立年份],是專注自動化領域的高新技術企業。公司核心團隊涵蓋多領域專業人才,研發與營銷能力強。其產品豐富,有自動化生產線、工業機器人、自動化控制系統等,廣泛應用于電子、汽車等行業。自動化生產線可定制,工業機器人高精度,控制系統穩定可靠。公司重視售后服務,建立完善體系。在技術創新上投入大,擁有多項自主知識產權。產品在國內外市場均有廣泛客戶,憑借品質和服務獲好評。公司秉承‘質量為先、一諾千金’理念,倡導‘團結、創新、拼搏、奉獻’精神,積極履行社會責任。未來,公司將堅持創新與品質原則,加大研發,拓展市場,響應‘智能制造’戰略,為制造業轉型升級貢獻力量。

智安新能源申請開關電源的拓撲控制方法專利,提高同步整流管導通相位的準確性
2026-03-15 19:30:07杰華特獲得發明專利授權:“線性穩壓電路及開關電源”
2026-03-15 19:30:07西電高壓開關取得密封端子板氣密性檢測裝置專利,顯著提升泄漏檢測的全面性和準確性
2026-03-15 19:30:07平芝高壓開關取得斷路器裝配工裝專利,保證兩者同心度
2026-03-15 19:30:07廣州旭之源取得集成磁件及開關電源專利
2026-03-15 19:30:07鴻光盛業取得對多點占空比調節的開關電源專利,提高了電源的電能利用效率
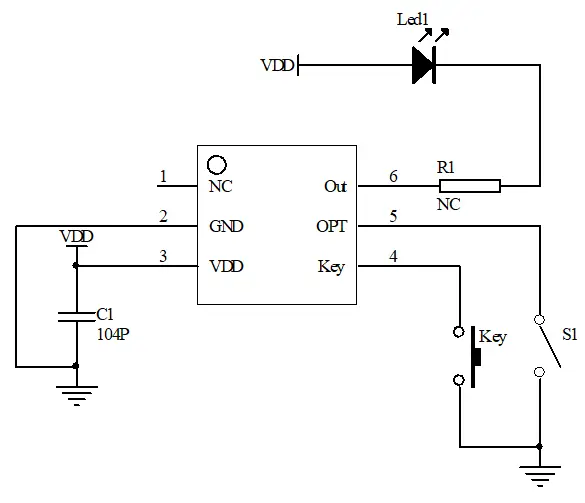
2026-03-15 19:30:07力生美申請開關電源副邊導通時間檢測方法專利,有助于提升開關電源恒流控制的精度和系統整體性能
2026-03-15 19:30:07長沙竹葉電子取得反激開關電源和高頻變換器專利
2026-03-15 19:30:07英維克取得開關電源保護電路專利,實現電路重新導通
2026-03-15 19:30:07得明電子取得線性穩壓電路及開關電源專利
2026-03-15 19:30:07平頂山三和高壓開關取得低壓開關柜接線絕緣防護結構專利,保證低壓開關柜的正常使用
2026-03-15 18:00:07伊戈爾電氣取得高效多輸出開關電源專利,解決設多個輸出的開關電源的工作效率和穩定性問題
2026-03-15 18:00:07英能電子申請預驅動模塊芯片及驅動系統專利,改善外置功率管開關時產生的EMI問題
2026-03-15 18:00:07艾為電子申請用于芯片的開關電路專利,可按照設定的放電模式對功率管控制端進行放電
2026-03-15 18:00:07崧盛股份取得原邊控制驅動開關電源及戶外LED燈具專利
2026-03-15 18:00:07國網上海申請戶外全封閉小型高壓隔離負荷開關智能控制方法及系統專利,有效提升偏遠地區配電網運行效率與供電可靠性
2026-03-15 18:00:071納米“記憶開關”誕生!中國團隊突破讓低功耗芯片照進現實
2026-03-15 18:00:07宏力達申請固化熒光光纖測溫高壓開關專利,能夠有效地監測高壓柱上開關內部的溫度情況
2026-03-15 18:00:07平高電氣申請負荷開關聯鎖裝置專利,實現負荷開關分合閘時接地開關無法操作
2026-03-15 18:00:07必易微申請原邊控制電路及其原邊控制方法和反激式開關電源專利,可有效減少電源芯片管腳
2026-03-15 18:00:07| 韩国妈妈的朋友 | 131mm少妇做爰视频 | 风韵多水老熟妇口爆69式 | 哭叫爽的翻白抽搐翻白眼 | 小sao货叫大声点奶真大 | 免费看国产曰批40分钟 |
| 周宁县 | 封开县 | 罗定市 | 建阳市 | 宜城市 | 永州市 |
| 丹棱县 | 桂平市 | 崇明县 | 买车 | 金堂县 | 长泰县 |
| 休宁县 | 马龙县 | 平湖市 | 仪陇县 | 曲靖市 | 九龙县 |